
Empowering young people
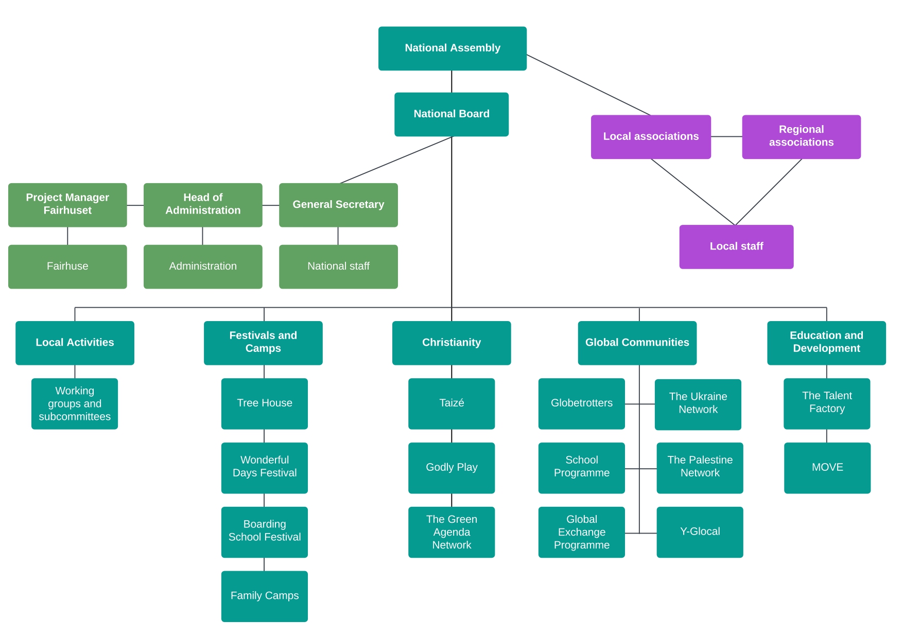
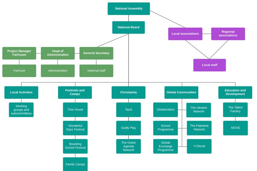
YMCA-YWCA Denmark is a volunteer-driven and democratic movement, structured to empower young people and strengthen communities. Our organization operates at local, regional, and national levels, ensuring engagement from grassroots initiatives to strategic leadership.
At the heart of our movement are local associations, where volunteers create meaningful activities for children, youth, and families. These associations collaborate within regional networks, while the National Assembly serves as our highest decision-making body. The National Board, supported by a team of staff, oversees strategy, finances, and development.
To support our mission, we have national committees and working groups focusing on leadership development, global partnerships, local engagement, festivals, faith-based initiatives, and sustainability. A small national staff, led by the General Secretary, ensures coordination and administration across the movement.
